很多做小红书账号的小伙伴找到我,都会问同一个问题:为什么我的内容做的越是认真,越是专业干货,甚至感觉质量已经非常高了,但是流量不仅没有增加,反而更少了啊? 不要上来就发笔记咯,先看小红书算法机制!
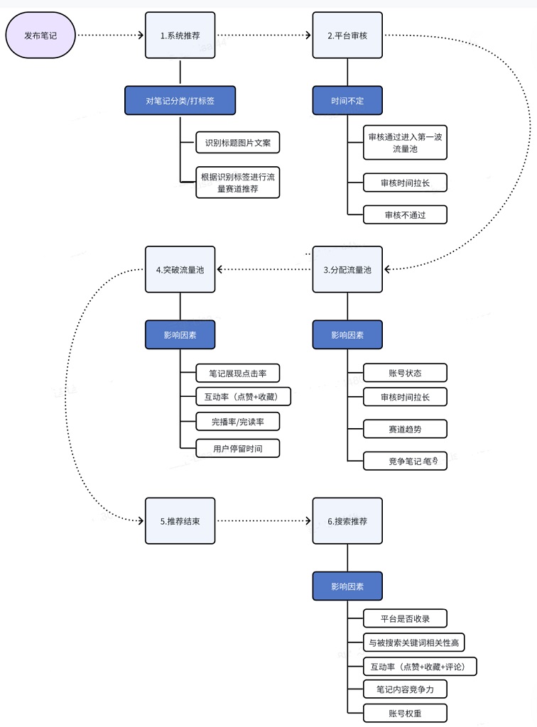
不要上来就发笔记一上来就想发笔记的,我劝你扑哒爬,先来了解算法 绝大多数人都经历了这么一个过程 1)我要做小红书啦(干,干就完事了!兴奋) 2)我先发了再说(觉得自己一锻炼就是满身肌肉,一发笔记就会不小心成千万博主) 3)准备了 N 条笔记(肯定能可以扒,毕竟我这么努力,行动力这么强) 4)数据惨淡,但觉得自己还能赢(下一条就爆了,哼,再等一条,肯定爆,开始侥幸) 5)一段时间后,还是没有起色,哇,找人问,找课程,找书看 6)报课OR放弃(我肯定是缺少专业系统的学习OR算了,我肯定没有红的命) 7)学成归来,大干一场,四处换粉,有关必回 为什么我这么努力了?为什么我上的都是干货了?为什么的账号还是毫无起色?为什么会这样? 其实就是,自嗨=看得少! 花时间、花心思去研究自己目标用户的需求。不能满足粉丝用户的需求和幻想,不能给粉丝用户提供价值,提供的内容不是粉丝用户所需要的,自我满足是没有用的,自我高潮是晒比! 一篇笔记的好坏,归结到底其实是由用户来决定的,当你的笔记发出小红书后台就已经开始了对它的评分,而评分的标准就是以用户所获得的价值体验所决定的。 笔记发出后,即进入初始流量池,不少用户就能看见这篇笔记了,有的点进来觉得有获取到有价值的信息,点了个赞,有的点进来觉得不行,直接退出了,这些用户的动作,都会成为小红书判断笔记质量的因素。 决定小红书流量的5大因素因此,一篇笔记有了初始流量池后,小红书会根据以下几方面来判断笔记的质量: 1.点击率 2.互动率(含转发等) 3.完播率/完读率 4.互动值 5.用户停留时间 其中互动值(点赞收藏评论)、完播率、平均停留时间是我们能看见的,而点击率、互动率都是我们暂时无法看见的,每一个行为也都是用户的一种表态;因此当用户做出动作时,一定会让笔记的权重占比更高你一篇笔记的寿命其实在笔记发出后的一个小时就大致决定了。 搞明白算法再发笔记小红书算法路径

搞明白了算法,再发笔记。 谢绝自嗨。 用户需要的内容才是真正的高质内容。 如果不知道怎么做就看同行。
|